6. sınıf sosyal bilgiler anadol yayınları sayfa 75 cevapları en güncel haliyle sitemizde. 6. sınıf sosyal bilgiler ders kitabı sayfa 75 cevabı anadol yayınları görmek için aşağıdaki görsele bakabilirsiniz.
6. Sınıf Sosyal Bilgiler Ders Kitabı Anadol Yayınları Sayfa 75 Cevapları
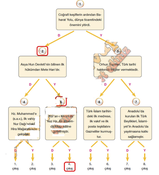
B. Aşağıdaki dallanmış ağaç etkinliğinde okuduğunuz ifade doğru ise “D”, yanlış ise “Y” yönünde ilerleyiniz. Buna göre aşağıdaki soruların cevaplarını defterinize yazınız.
1. Etkinliği hatasız tamamlayan öğrenci kaçıncı çıkışa ulaşır?
• Cevap: Etkinliği hatasız değerlendiren öğrenci 4. çıkışa ulaşır.
2. Hangi kutucuklardaki ifadeler doğrudur?
• Cevap: 1, 3, 4 ve 7. kutucuklardaki ifadeler doğrudur.
3. Hangi kutucuklardaki ifadeler yanlıştır? Yanlış olan ifadelerin doğrularını defterinize yazınız.
• Cevap: 2, 5 ve 6. kutucuklardaki ifadeler yanlıştır. İfadelerin doğru biçimlerine örnekler aşağıda verilmiştir.
2. Asya Hun Devleti’nin bilinen ilk hükümdarı Teoman’dır.
5. Kur’an-ı Kerim ilk kez Hz. Ebubekir dönemde kitap hâline getirilmiştir.
6. Türk-İslam tarihindeki ilk medrese, ilk vakıf ve ilk posta teşkilatını Karahanlılar kurmuştur.

6. SINIF SOSYAL BİLGİLER ANADOL YAYINLARI DERS KİTABI CEVAPLARI
6. SINIF DERS KİTABI CEVAPLARI İÇİN BURAYA TIKLAYINIZ
6. sınıf sosyal bilgiler anadol yayıncılık sayfa 75 cevapları en güncel haliyle sitemizde. 6. sınıf sosyal bilgiler ders kitabı cevapları sayfa 75 anadol yayıncılık ile ilgili sorularını varsa yorumlar kısmına yazabilirsiniz.